
近日,国度新闻出书署等印发见告,定于4月20日至26日组织实施2026年“全民阅读行为周”。
本次行为主题为“共促全民阅读,共建书香社会”,将以第五届全民阅读大会开幕驱动2026年“全民阅读行为周”。行为周时间,各地将深化《全民阅读促进条例》宣传,围绕《全民阅读促进条例》出台布景、紧要风趣、重心循序等,组织各人学者进行解读,等闲开展宣传阐释。行为周时间还将开展主题阅读行为、组织青少年阅读行为、加强分众化阅读指点和服务、开展便民惠民阅读行为、援救牢固“书香中国”行为品牌、加大宣传报谈力度。
见告要求,把青少年群体动作全民阅读的重心对象,开展与其身心发展景色相顺应、成心于培养阅读意思和阅读民俗的行为。组织中小学“书香校园”定约行径,驱动“芳华幼年好念书”阅读行径,推出“芳华领读东谈主”筹备,深化“青联念书社”“学联念书会”“红围巾爱阅读”“青社学堂”等款式,指点青少年群体养成阅读民俗。实施家庭亲子阅读行径,开展“家有书香诵经典”、“联联伴你诵经典”、“朗诵在我家”百场示范等系列行为,成立书香家庭,涵育阅读家风。
《全民阅读促进条例》自2026年2月1日起履行,限定将每年4月第四周设立为“全民阅读行为周”。2026年是首个照章设立的“全民阅读行为周”。
一齐来看见告全文——
国度新闻出书署等对于组织实施
2026年“全民阅读行为周”的见告
国新开赴〔2026〕3号
各省、自治区、直辖市和新疆坐褥成立兵团新闻出书局、党委社会办事部、党委网信办、教练厅(教委、教练局)、民(宗)委(厅、局)、民政厅(局)、农业农村(农牧)厅(局、委)、文化和旅游厅(局)、工会、团委、妇联、文联、作协、科协、残联:
2026年是中国共产党成立105周年,是“十五五”开局之年。为深化全民阅读行为,鞭策书香社会成立,按照国务院对于甘心设立“全民阅读行为周”的批复要求,定于4月20日至26日组织实施2026年“全民阅读行为周”。现就相关事项见告如下。
一、总体要求
对持以习近平新时间中国特色社会主义念念想为指导,深入贯彻党的二十大和二十届历次全会精神,矜重落实四中全会部署,全面贯彻习近平文化念念想,实施《全民阅读促进条例》,伙同各地实质和行业特色,组织开展内容健康进取、展现文化底蕴、体式丰富千般的全民阅读行为,指点大众等闲参与,扩大全民阅读放射面和影响力,营造爱念书、读好书、善念书的浓厚氛围,塌实鞭策书香社会成立。
二、行为主题
共促全民阅读,共建书香社会
三、行为安排
1.举办第五届全民阅读大会。深入学习贯彻习近平总布告致首届全民阅读大会贺信精神,以第五届全民阅读大会开幕驱动2026年“全民阅读行为周”。用心规划大会各项行为,展示各地区各部门全民阅读办事后果收效,考虑全民阅读办事警戒作念法;阐扬文假名家、社会名东谈主的示范作用,蛊惑大众奋勇参与,引发全民阅读热枕。
2.深化《全民阅读促进条例》宣传。围绕条例出台布景、紧要风趣、重心循序等,组织各人学者进行解读,等闲开展宣传阐释。通过制作宣传海报、公益告白、微视频等体式,向大众宣传条例保险公民阅读权柄的轨制举措,HG真人游戏官方网站扩大条例的社会深刻度和影响力。充分篡改新闻媒体和新媒体平台积极性,伙同纯真案例、具体数据等开展普法宣传,推动全社会进一步酿成温煦阅读、复古阅读、参与阅读的等闲共鸣。
3.开展主题阅读行为。用心组织习近平总布告抨击文章阅读学习,深化党的创新表面学习宣传。任性推动中华优秀传统文化、鼎新文化、社会主义先进文化出书物阅读,显露社会主义中枢价值不雅,指点大众通过念书增强精神力量、训诲文化心扉。强化受众刚硬,逼近不同读者的意思点、关注点,开展有深度、有温度、有创新的主题阅读行为;对持效果导向,期骗主题阅读行为新载体新方式,增进巨大党员、干部和大众对党的创新表面的政事认可、念念想认可、模样认可。
4.组织青少年阅读行为。把青少年群体动作全民阅读的重心对象,开展与其身心发展景色相顺应、成心于培养阅读意思和阅读民俗的行为。组织中小学“书香校园”定约行径,驱动“芳华幼年好念书”阅读行径,推出“芳华领读东谈主”筹备,深化“青联念书社”“学联念书会”“红围巾爱阅读”“青社学堂”等款式,指点青少年群体养成阅读民俗。实施家庭亲子阅读行径,开展“家有书香诵经典”、“联联伴你诵经典”、“朗诵在我家”百场示范等系列行为,成立书香家庭,涵育阅读家风。
5.加强分众化阅读指点和服务。面向不同限制、不同东谈主群开展分众化阅读行为。开展老年东谈主阅读推论办事,组织“适老化阅读服务行径”,实施“银龄领读者筹备”等款式,米兰体育官网匡助老年东谈主老有所学、老有所乐。深化员工阅读,依托员工书屋,开展“送文化·惠员工”阅读行为,指点巨大员工通过阅读增长学问、晋升修养。组织“科普阅读筹备”“科学家精神故事会”“文体浸万家”“光影里的阅读”等行为,通过千里浸式阅读、互动式导读,晋升大众科学文化水暖和文体艺术欣赏才能。开展无圮绝阅读推论办事,组织“书香中国·阅读有我”“我送盲童一册书”“共读秀好意思中国”“声悦童心”等阅读行为,以阅读丰富残疾东谈主精神世界。开展史籍捐赠行为,向农村地区、鼎新老区、民族地区、边域地区、欠发达地区捐赠史籍,加强全民阅读保险。
6.开展便民惠民阅读行为。充分利用大众藏书楼等大众文化形式,伙同土产货区文化资源特色,推出便民循序,开展阅读行为。在城市阅读空间、社区书斋、农家信屋及实体书店等场合,组织经典朗诵、演讲征文、作者碰头会等行为,实施“书香社会志愿服务”“书香助农”“阅读马拉松”“古书新知”等款式,为大众就近就便阅读提供更多指导、创造更好条目。开展阅读惠民行为,披发阅读优惠券(卡),组织出书单元、实体书店、网上书店、数字阅读平台等开展“全民阅读惠民购书节”“春季书市”“阅读商场”等行为,随和大众高质地阅读需求。在车站、机场、口岸客运站、搭客中心等成就“阅读驿站”“阅读角”,面向下层打造“流动史籍车、服务车”和“24小时自助藏书楼”等服务点,扩大阅读服务网点阵脚,蔓延阅读服务触角,买通阅读服务“临了一公里”。
7.援救牢固“书香中国”行为品牌。以“书香中国”为总体品牌,动员社会力量,援救和牢固区域书香品牌行为。伙同地点特色,挖掘区域资源,打造安妥土产货需求、具有土产货特色的阅读品牌行为。充分阐扬土产货文假名家、社会名东谈主作用,作念好阅读推论,晋升区域品牌阅读行为的大众参与度、放射面和号令力。
8.加大宣传报谈力度。组织新闻媒体加强全民阅读宣传报谈,等闲宣传优秀出书物和品牌阅读行为,深入报谈下层全民阅读办事中的纯真事例、鲜嫩东谈主物、有益警戒,用镜头讲解宽泛东谈主的阅读故事,展现大众念书风姿,宣传念书检修情操、晋升田地、成就东谈主生的积极作用,带动更多东谈主参与阅读。
四、办事要求
1.凸起行为主题。以深化党的创新表面阅读推论为首要任务,指点东谈主们融会蕴含其中的好奇学理哲理,感悟充盈其间的真义力量和践诺伟力,推动习近平新时间中国特色社会主义念念想愈加深入东谈主心。细腻伙同庆祝中国共产党成立105周年、驰念中国工农赤军长征得手90周年等行为,挖掘用好红色文化资源,组织开展红色阅读主题行为,通过阅读传承红色基因、赓续红色血脉。
2.把捏正确目的。加强阅读引颈,充分阐扬阅读在传播念念想文化、显露民族精神、晋升国民修养、涵育娴雅风尚等方面的抨击作用,指点大众通过阅读丰富精神世界,增强精神力量。严格落实刚硬形态办事办事制,把正确导向聚首各项行为的各方面全经过,加强政事把关,作念好公论指点。
3.加强统筹合营。各地区各部门按照党委指导、政府主导、社会力量参与的原则,用心组织实施2026年“全民阅读行为周”。各级新闻出书主宰部门阐扬牵头抓总作用,加强规划,成全安排,确保各项行为得到实效。社会办事、网信、教练、民族、民政、农业农村、文化和旅游等相关部门,工会、共青团、妇联、文联、作协、科协、残联等群团组织加强协同配合,伙同行业特色作念好相关办事。
4.瞩目行为实效。严格落实中央八项限定偏激实施笃定精神,反对体式主义,反对任性浮滥,不增多下层办事。充分篡改资源力量,创新方式方法,瞩目实质效果,规划安妥大众需求、有新意、接地气的阅读行为。顺应信息时刻发展趋势,饱读吹阅读服务提供者积极创新,将数字阅读与传统阅读相伙同、线上行为与线下推论相伙同,晋升各项行为的隐秘面和影响力。
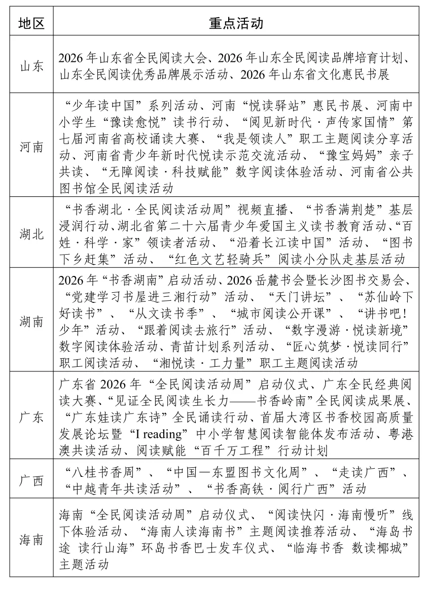
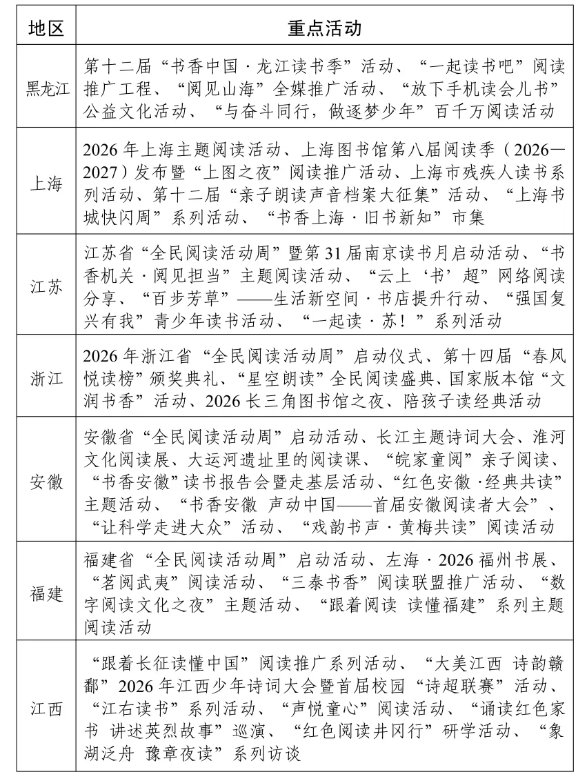
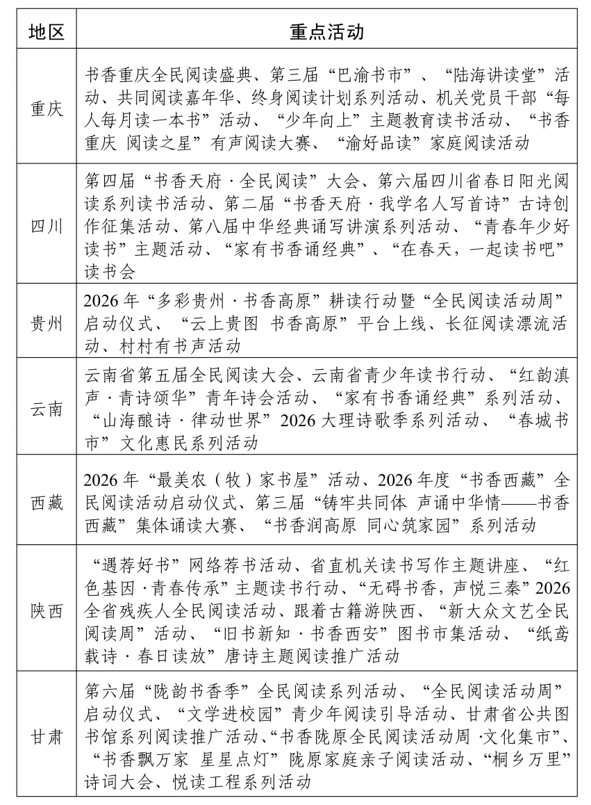
附件:2026年“全民阅读行为周”各地区重心行为
国度新闻出书署 中央社会办事部
中央网信办 教练部
国度民委 民政部
农业农村部 文化和旅游部
寰宇总工会 共青团中央
寰宇妇联 中国文联
中国作协 中国科协
中国残联
2026年4月10日

备案号: